搜索: 标题

背景:
阅读详情

赵薇自筹31亿买下万家文化,夫妻股市身家超92亿元

日期:2016年12月27日 02:58 来源:公司秘闻 作者:佚名

“小燕子”赵薇的炒股事业越做越大了。今天晚间,万家文化公告,大股东万家集团将29.13%的股份,作价30.59亿元转让给影视明星赵薇控制的龙薇传媒,赵薇将成为上市公司新实际控制人。

本次控股权转让过程中,披露了有关赵薇与丈夫黄有龙的不少细节。如,赵薇已经获得香港临时居留权、新加坡永久居留权;她与黄有龙参控股的公司近20家,经营范围横跨影视剧、金融等多个行业,其中不乏阿里影业、唐德影视等知名公司。

31亿受让资金均为赵薇自有或自筹

万家文化的股权转让协议称,12月23日,万家集团与西藏龙薇文化传媒有限公司签股份转让协议,将其持有的1.85亿股股份转让给龙薇传媒,占公司股份总数的29.13%。转让完成后,万家集团还持有上市公司1.389%股份,龙薇传媒成为上市公司新控股股东。

龙薇传媒成立于今年11月2日,注册资本200万元,由赵薇及孙丹两人出资成立,其中赵薇持股95%,为实际控制人。

龙薇传媒主营业务是文化艺术、影视策划及广告设计等方面,与上市公司万家文化的主营业务类似。因成立时间较短,龙薇传媒尚未开展实际经营活动,暂无相关的财务信息。

其实,对于万家文化,“小燕子”赵薇觊觎已久。今年7月22日,万家文化公布资产收购预案,拟分别作价4.14亿元和3.7亿元收购两家电竞公司隆麟网络与快屏网络100%股权。

赵薇拟通过杭州普霖投资参与该次重组配套融资,认购万家文化682.31万股,每股价格为18.32元,认购额1.25亿元。

12月7日,万家文化公告,因重组进度晚于预期,无法在2016年度完成,因而终止重组。在万家文化终止重组仅半个月时间,赵薇拿出30.59亿元,折合每股16.5元受让万家集团29.13%股份。

这一价格较赵薇原本拟参与定增的价格足足低了9.93%,而万家文化停牌前的股价也为18.38元/股。

万家文化在公告中表示,赵薇受让股份的资金来自自有或自筹资金,资金来源合法,不存在直接或间接来源于上市公司及其关联方的情况,不存在通过与上市公司进行资产置换或者其他交易获取资金的情形。

根据交易支付安排,龙薇传媒分四笔向万家集团支付股份转让价款。目前应已经支付了2.5亿元的第一笔支付款,第二笔支付款为12亿元,将在签订股权转让协议后30个工作日支付,剩余款项将在股权过户完成后,分两次支付。

权益变动书中,有关新任大股东赵薇的简介为:

赵薇,女,中国国籍,北京电影学院表演系学士、导演系硕士,中国电影表演艺术学会副会长,中国电影导演协会执行委员,联合国开发计划署亲善大使,龙薇传媒执行董事兼总经理。身份证号码:340204************, 拥有香港临时居留权、新加坡永久居留权。

赵薇女士是中国知名影视演员、歌手、导演,在影视歌导四个领域均曾荣获最佳和最受欢迎奖项,截至目前已获得电影奖项21 个、电视奖项9 个、 导演奖项9 个,音乐专辑总销量900 万张。演员代表作品有:电影《港囧》、 《 亲爱的》、《 花木兰》、《 赤壁》、《 画皮》、《 情人结》 等, 电视剧《 还珠格格》、《情深深雨濛濛》、《京华烟云》、《车神》、《虎妈猫爸》等,歌唱代表作品有《有一个姑娘》、《情深深雨濛濛》等,导演代表作品有《致我们终将逝去的青春》。 

赵薇夫妇参股5家上市公司,市值近百亿

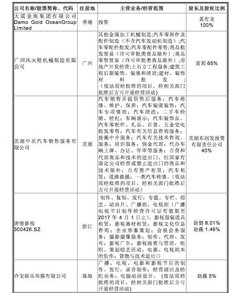
总额达到30.59亿元的受让资金,对在影视圈成名多年,并在投资家斩获颇丰的赵薇,似乎并不是难题。万家文化公告披露的信息显示,赵薇及其丈夫黄有龙控制或持股的公司近20家。

(赵薇夫妇持股公司情况)

除去一些投资类持股平台型公司,赵薇、黄有龙持有4家港股上市公司、1家A 股上市公司股份。

港股上市公司分别为阿里影业(持股4.97%)、金宝宝控股(持股20.59%)、顺龙控股(持股55.01%)、云峰金融(持股55.97%);A股上市公司为唐德影视(1.46%)。

以上述上市公司今日市值计算,赵薇、黄有龙夫妇持股市值上,阿里影业16.56亿港元,金宝宝控股2亿港元,顺龙控股9.15亿港元,云峰金融73.72亿港元,唐德影视1.62亿元人民币。赵薇、黄有龙夫妇持股市值合计达到92.43亿元人民币。

除龙薇传媒之外,赵薇旗下直接或间接控股北京普林赛斯文化传播有限公司、梦洛酒业贸易有限公司和赵赵影视文化工作室三家公司。

其中,北京普林赛斯文化传播主营业务为制作、专题片、电视综艺等,注册时间2002年,是赵薇早年运营的文化产业公司。

而在将万家文化纳入囊中后,赵薇将在A股拥有第一家实际控制的上市公司平台。万家文化在公告中也称,新实际控制人看好文化娱乐产业的发展,未来12个月内拟考虑通过重大资产重组或发行股份购买资产,围绕文化娱乐产业提议注入成长性较好、盈利能力较强的优质资产。

公司秘闻从万家文化处获得的通稿显示,此次公司第一大股东变更,是基于交易双方的充分沟通,龙薇传媒此次交易所获得的股份为无限售条件的流通股份。

龙薇传媒称,此次交易属于审慎的长期投资,大股东承诺一年的锁定期限,“不参与市场炒作,不套现。实际控制人变更之后,大股东计划整合相关产业资源,深耕文化产业,做大做强,回报上市公司股民。”


本文地址:https://www.24fa.com/n18649c21.aspx,转载请注明24FA出处。
| |
评论: 赵薇自筹31亿买下万家文化,夫妻股市身家超92亿元 - 网民评论 全部评论 2
姓名: 字数
点评:
评论声明:
  • 尊重网上道德,遵守中华人民共和国的各项有关法律法规。
  • 承担一切因您的行为而直接或间接导致的民事或刑事法律责任。
  • 匿名 2016/12/27 1:45:51
    新时代汉奸!不值一提!表情
    第 2 楼
  • 匿名 2016/12/27 1:45:21
    感慨啊!所谓的名人中还有多少是真正的中国人?表情
    第 1 楼

  • 本周热门
  • 今日热门

首页 焦点(3816) 热点(2694) 新闻(13556) 国际(5496) 娱乐(5054) 视频(131) 综艺(1809) 影视(3453) 音乐(2082) 民生(4043) 行业(445) 财经(1821) 股票(385) 时装(9) 商机(19) 女性(429) 男士(75) 美容(44) 时尚(31) 珠宝(40) 饰品(28) 品牌(12) 保健(59) 健康(278) 养生(105) 医学(373) 母婴(113) 亲子(56) 旅游(428) 购物(11) 美食(59) 创业(91) 社会(10193) 观点(1049) 房产(1162) 汽车(317) 家居(21) 安防(40) 环保(57) 科技(668) 展会(4) 数码(228) 足球(222) 体育(1107) 教育(1437) 高校(1738) 法制(2354) 军事(550) 游戏(262) 小说(991) 美女(21203) 欧美(38) 运营(18) 网络(407) 读书(294) 励志(178) 灵异(52) 奇闻(160) 趣闻(183) 历史(366) 人物(94) 星相(383) 艺术(46) 两性(320) 情感(152) 文学(300) 武林(261) 道教(62) 佛教(147) 广州(134) 地区(13)